当电脑无法连接手机热点时,确实会让人感到困扰,这种情况可能由多种因素导致,包括设备设置问题、网络配置错误、信号干扰或软件故障等,为了帮助大家系统排查并解决问题,以下将从常见原因、具体排查步骤、解决方案及预防措施等方面进行详细说明。

我们需要了解可能导致连接失败的主要原因,手机热点功能未正确开启、热点名称(SSID)或密码输入错误、电脑无线网卡驱动异常、设备距离过远导致信号弱、网络信道拥堵、系统服务异常以及手机网络信号本身不稳定等,都可能是罪魁祸首,针对这些原因,我们可以按照以下步骤逐一排查:
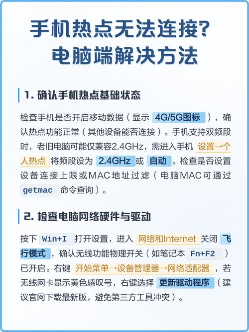
第一步:检查手机热点基本设置 确保手机已开启热点功能,且热点状态正常(无“限速”或“连接设备数已达上限”等提示),进入手机设置中的“热点与共享”或“个人热点”选项,确认热点名称(SSID)和密码无误,建议密码设置为8位以上且包含字母、数字和特殊字符的复杂组合,避免简单密码导致兼容性问题,检查热点是否设置为“2.4GHz频段”(部分老款电脑仅支持2.4GHz),若手机支持5GHz频段,可尝试切换频段测试。
第二步:验证电脑无线网络状态 在电脑上点击右下角网络图标,查看是否搜索到手机热点的SSID,若未显示,可能是无线网卡被禁用,需进入“设备管理器”找到“网络适配器”,右键点击无线网卡(通常包含“Wireless”或“Wi-Fi”字样),选择“启用设备”,若已显示但连接失败,点击该热点输入密码时,需注意大小写切换及特殊字符输入,建议先复制手机热点密码再粘贴到电脑上,避免手动输入错误。
第三步:排查信号干扰与距离问题 手机与电脑之间的距离过远或存在障碍物(如墙壁、金属物体)会导致信号衰减,建议将设备距离缩短至1-3米内,并避开微波炉、蓝牙设备、无线鼠标等信号干扰源,可尝试重启手机热点功能,或更换手机热点的信道(部分安卓手机在热点设置中支持“信道”选项,可手动切换为1、6、11等干扰较少的信道)。

第四步:更新驱动与系统服务 电脑无线网卡驱动过期或损坏也可能导致连接失败,可通过“设备管理器”右键点击无线网卡选择“更新驱动程序”,或访问电脑品牌官网下载最新驱动,检查Windows系统中的“WLAN AutoConfig”服务是否正常运行:按下“Win+R”键输入“services.msc”,找到“WLAN AutoConfig”,确保其“启动类型”为“自动”,且状态为“正在运行”。
第五步:重启设备与网络重置 若以上步骤无效,可尝试重启手机和电脑,这能解决临时性软件故障,若问题依旧,可在电脑上执行“网络重置”:进入“设置”-“网络和Internet”-“状态”,找到“网络重置”选项,点击“立即重置”(此操作会清除所有网络配置,重置后需重新连接Wi-Fi)。
第六步:排查手机网络与权限问题 确保手机自身有稳定的移动数据网络(若热点使用的是移动数据流量),且未开启“流量限制”或“热点休眠”功能,部分手机支持“MAC地址过滤”,需检查是否设置了允许连接设备的白名单,若未添加电脑MAC地址,需暂时关闭该功能或添加电脑MAC地址(电脑MAC地址可在“命令提示符”中输入“ipconfig /all”查找“无线局域网适配器”的“物理地址”)。
为更直观地展示常见问题及解决方法,可参考以下表格:

| 常见问题现象 | 可能原因 | 解决方案 |
|---|---|---|
| 电脑未搜索到手机热点SSID | 热点未开启/频段不兼容 | 检查手机热点状态,切换至2.4GHz频段 |
| 输入密码后连接失败 | 密码错误/无线网卡被禁用 | 复制粘贴密码,在设备管理器中启用无线网卡 |
| 连接后无法上网 | 手机无流量/信号干扰 | 确认手机网络正常,远离干扰源,重启热点 |
| 连接频繁断开 | 信道拥堵/驱动异常 | 更换手机热点信道,更新电脑无线网卡驱动 |
日常使用中可通过以下方法预防类似问题:定期更新手机系统和电脑驱动,避免长时间开启热点导致设备过热,合理设置热点密码并定期更换,以及避免在信号复杂的环境中使用热点。
相关问答FAQs
问题1:为什么手机热点连接成功,但电脑显示“无互联网访问”?
解答:这通常是由于手机自身网络问题或热点分配IP失败导致,首先检查手机移动数据或Wi-Fi是否正常上网,若手机网络正常,可尝试关闭手机热点后重新开启,或在电脑上“忘记该网络”后重新连接,若问题依旧,可能是手机热点DHCP服务异常,可重启手机或进入手机热点设置关闭“DHCP服务”再重新开启(部分手机支持此选项)。
问题2:电脑只能连接部分手机热点,其他热点正常,是什么原因?
解答:这可能是当前手机热点与电脑无线网卡的兼容性问题,尤其是当手机热点设置较高频段(如5GHz 80MHz带宽)或开启了一些高级功能(如MU-MIMO、802.11ax)时,老款电脑可能不支持,建议在手机热点设置中降低频段至2.4GHz,关闭“双频合一”功能(若手机支持),或更新电脑无线网卡驱动至最新版本,以提升兼容性。
