自己建网站需要多少钱?这是许多个人或企业在初次接触网站建设时最关心的问题,建站的成本并没有一个固定答案,它受到多种因素的综合影响,从几百元的简易模板到几十万元的高端定制,价格跨度极大,要准确估算成本,需要根据自身需求和选择的服务类型来拆解分析。

影响建站成本的核心因素包括:网站类型(企业官网、电商网站、博客、门户网站等)、功能复杂度(展示型、交互型、交易型)、设计要求(模板化、定制化)、技术选型(开源程序、云服务、独立开发)、以及后续的维护和推广费用,以下将从不同建站方式出发,详细分析各项成本的构成。
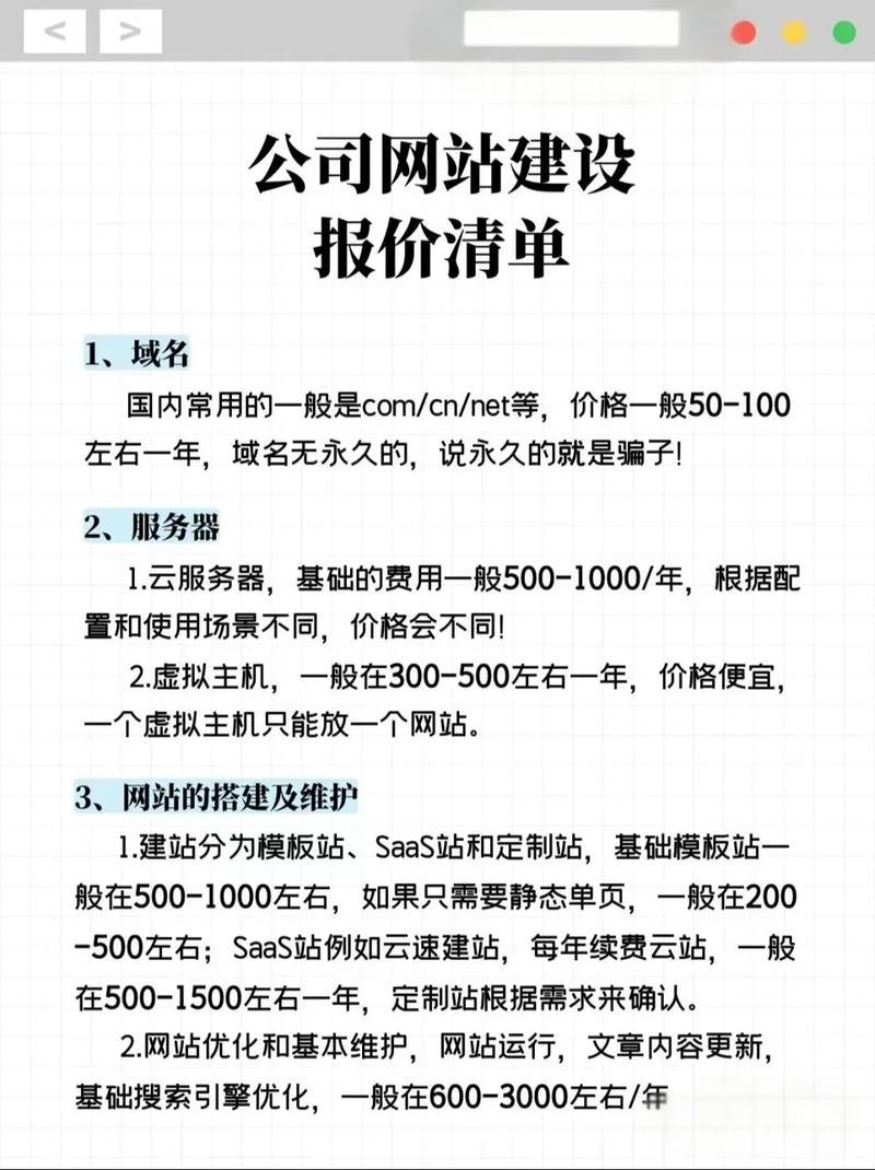
模板建站:低成本快速上线
模板建站是适合新手或预算有限者的选择,通过使用现成的网站模板进行简单配置即可上线,其成本主要包括:
- 域名费用:每年约50-200元,.com域名常见,国内域名需备案。
- 主机/服务器费用:共享主机每年约300-1000元,云服务器(如阿里云ECS、腾讯云CVM)基础配置每年约1000-3000元。
- 建站平台/模板费用:
- 国内SaaS平台(如凡科、建站宝盒):年费约1000-5000元,含模板和基础功能。
- 国外平台(如Wix、Squarespace):年费约1000-4000元,部分高级模板需额外购买(约50-200元/个)。
- 开源程序模板(如WordPress、WordPress):免费,但需购买付费主题(约100-1000元)或插件。
模板建站总成本:首年约2000-8000元,后续每年维护费用约500-2000元。
定制开发:满足个性化需求
定制开发适合对网站功能、设计有较高要求的企业,需从零开始设计和编程,成本构成如下:

- 域名与服务器:同模板建站,但定制网站通常使用更高配置的服务器,年费用约2000-10000元。
- UI/UX设计费:根据页面数量和复杂度,约5000-50000元。
- 前后端开发费:
- 企业官网(5-10页):约10000-50000元
- 电商网站(含支付、库存管理):约30000-100000元
- 复杂Web应用(如社交、平台型):100000元以上
- 数据库搭建与集成:约5000-20000元(涉及用户系统、第三方API对接等)。
- 测试与上线:约3000-10000元。
定制开发总成本:约20000-200000元,周期1-3个月,后续维护需单独签约(年费约10000-50000元)。
电商网站:功能与安全成本更高
电商网站除基础开发外,还需支付模块、支付接口、物流系统等额外费用:
- 支付接口:支付宝、微信支付接口免费,但需缴纳保证金(个人10万元,企业100万元起)。
- 物流系统对接:快递鸟、快递100等API服务约1000-5000元/年。
- 会员与营销功能:优惠券、积分、秒杀等模块开发约5000-30000元。
- SSL证书与安全防护:企业级SSL证书约1000-5000元/年,WAF防火墙约5000-20000元/年。
电商网站总成本:基础定制费用+额外功能约50000-300000元,年维护费约20000-80000元。
其他潜在费用

- 网站备案:免费,但需约20个工作日,国内服务器必须备案。 制作**:图片、视频、文案等,约1000-20000元(视需求而定)。
- SEO优化:基础SEO约5000-20000元,长期推广需额外预算。
建站成本参考表
| 建站方式 | 域名/服务器年费 | 设计/开发费 | 模板/工具费 | 总成本(首年) |
|----------------|------------------|-------------------|-------------------|------------------|
| 模板建站 | 500-3000元 | 0-2000元(配置) | 1000-5000元 | 2000-8000元 |
| 企业官网定制 | 2000-10000元 | 10000-50000元 | 0 | 20000-80000元 |
| 电商网站定制 | 3000-15000元 | 30000-100000元 | 5000-30000元 | 50000-200000元 |
| 复杂Web应用 | 5000-20000元 | 100000元以上 | 0 | 150000元以上 |
自己建网站的成本从几千元到几十万元不等,选择模板建站可控制在万元以内,定制开发则需根据功能复杂度具体评估,建议明确网站目标、用户群体和核心功能,优先选择性价比高的方案,同时预留10%-20%的预算用于后续优化和维护。
相关问答FAQs
Q1:建网站必须备案吗?不备案会有什么影响?
A:根据中国法律法规,使用国内服务器(如阿里云、腾讯云大陆节点)的网站必须进行ICP备案,未备案的网站会被阻断访问(无法打开),若使用海外服务器(如香港、美国节点)则无需备案,但访问速度可能受影响,且部分国内支付接口(如微信支付)可能不支持,备案免费,但需提交企业或个人身份信息,通常由建商协助完成,耗时约20个工作日。
Q2:网站建成后还需要持续投入吗?主要费用有哪些?
A:是的,网站上线后仍需持续投入,主要包括:
- 服务器续费:虚拟主机/云服务器年费约500-20000元(根据配置);
- 域名续费:每年约50-200元;
- 技术维护:bug修复、安全更新、功能升级,年费约5000-50000元(定制网站需单独签约); 更新**:文案、图片、视频制作,或雇佣编辑(月薪约3000-8000元);
- 推广费用:SEO、SEM、社交媒体广告等,根据需求投入数千至数万元/月。
建议预留年预算的20%-30%用于后续运营,以保持网站活力和竞争力。
