凌峰创科服务平台

网站关键词优化怎么做?

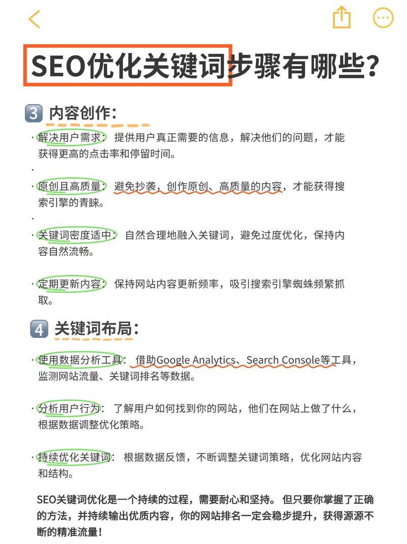
网站关键词优化是提升网站在搜索引擎结果页(SERP)排名的核心策略,通过系统化的研究和实践,能显著增加网站的自然流量、品牌曝光度和转化率,其核心在于理解用户搜索意图,并将关键词合理布局到网站的各个元素中,同时确保内容质量和用户体验符合搜索引擎的算法偏好,以下从关键词研究、页面优化、技术优化、内容策略和外部建设五个维度,详细拆解如何进行网站关键词优化。

网站关键词优化怎么做?-图1
(图片来源网络,侵删)

关键词研究:定位目标,奠定基础

关键词研究的目的是找到与网站主题高度相关、搜索量适中、竞争度较低且具备商业价值的核心词和长尾词,这一步是优化的起点,直接决定了后续方向是否正确。

确定核心关键词

核心关键词应简洁概括网站主营业务,通常为2-4个词,女装批发”“在线英语培训”,可通过以下方式初步筛选:

  • 头脑风暴:列出与业务直接相关的用户搜索词,包括产品名称、服务类型、品牌词等;
  • 竞品分析:查看竞争对手网站(尤其是排名靠前的网站)的标题、描述、正文内容,提取其使用的关键词;
  • 工具辅助:利用百度指数、5118、Ahrefs等工具,查看关键词的搜索热度、趋势及相关词推荐,优先选择搜索量稳定且与业务强关联的词。

挖掘长尾关键词

长尾关键词(通常由3个以上词组成)搜索量较低,但竞争度小、用户意图更明确,转化率往往更高,2025夏季新款女装批发”“成人零基础在线英语培训课程”,挖掘方法包括:

  • 用户提问:收集客服咨询、评论区、社交媒体中用户常问的问题,提炼为疑问式长尾词(如“怎么选择适合的英语培训课程”);
  • 工具扩展:在核心关键词后添加地域、场景、属性等修饰词(如“北京”“性价比”“新手”),通过关键词工具生成长尾词列表;
  • 搜索下拉框和相关搜索:在搜索引擎输入核心关键词,下拉框和相关搜索结果中会包含大量用户真实搜索的长尾词。

评估关键词价值

筛选关键词时需综合考量三个维度:

  • 搜索量:优先选择月搜索量≥100的词(可通过工具数据判断),避免选择搜索量过低(如<50)的词;
  • 竞争度:通过工具查看关键词的“关键词难度”(KD值),KD值越高,竞争越激烈(如KD>60需谨慎);
  • 商业意图:优先选择包含“购买”“加盟”“价格”“哪家好”等商业意图的词,这类用户转化意愿更强。

最终形成关键词库,按核心关键词、长尾关键词分类,并标注优先级(如高、中、低),为后续页面布局提供依据。

页面优化:精准布局,提升相关性

页面优化是将关键词合理融入网站各个元素的过程,让搜索引擎明确页面主题,从而提高关键词排名,需重点优化以下元素:

标题标签(Title) 是搜索引擎判断页面主题的核心依据,需包含核心关键词,且控制在30个汉字以内(避免被截断),优化原则:

  • 关键词前置:将最重要的关键词放在标题最前,2025夏季新款女装批发 - 品牌女装批发平台”;
  • 避免堆砌只聚焦1-2个核心关键词,避免重复堆砌(如“女装批发女装批发女装批发”);
  • 吸引点击:结合用户痛点或价值点,高性价比女装批发 | 免费一件代发,7天无退换”。

描述标签(Meta Description)

描述虽不直接影响排名,但影响用户点击率(CTR),需控制在76个汉字以内,包含核心关键词,并概括页面核心内容,引导用户点击。“专注女装批发10年,提供2025夏季新款连衣裙、上衣等,支持一件代发,全国包邮,欢迎咨询!”

内容优化 是页面的核心,需围绕关键词展开,同时满足用户需求,优化要点:

  • 关键词密度:关键词密度控制在2%-3%(每100字出现2-3次),避免过度堆砌(如每10字出现1次关键词会被搜索引擎判定为作弊);
  • 自然融入:关键词需出现在首段、尾段、小标题中,同时结合上下文自然表达,例如在介绍“女装批发”时,可延伸“如何选择优质女装批发商”“批发价格优势分析”等; 质量**:确保内容原创、有价值,能解决用户问题(如提供行业知识、操作教程、产品对比等),字数建议≥1000字(深度内容更易获得搜索引擎青睐)。

H标签与正文结构

H标签(H1-H6)用于划分内容层级,H1一个页面仅一个,包含核心关键词;H2-H3用于小标题,可包含长尾关键词。

  • H1:2025夏季女装批发指南
  • H2:如何选择适合的女装批发平台
  • H3:从价格、质量、物流三个维度对比
    需采用“总-分-总”结构,段落清晰,每段围绕一个细分主题展开,避免大段文字堆砌(可适当加粗关键词,但需自然)。

图片与视频优化

图片和视频是页面的重要组成部分,需优化其“可读性”:

  • 文件名:图片名包含关键词,如“2025-summer-new-women-clothing-wholesale.jpg”;
  • ALT标签:为图片添加ALT文本(替代文本),描述图片内容并包含关键词,2025夏季新款女装批发连衣裙”;
  • /描述包含关键词,描述中补充视频核心内容,如“女装批发选品技巧:如何判断爆款款式”。

技术优化:提升抓取效率,保障用户体验

技术优化是搜索引擎顺利抓取和索引网站的基础,若存在技术问题,即使内容优质也可能无法获得排名。

网站速度优化

页面加载速度是搜索引擎排名的重要指标(尤其是移动端),优化方法:

  • 压缩图片:使用TinyPNG、ImageOptimization等工具压缩图片,大小控制在100KB以内;
  • 启用缓存:通过浏览器缓存(如WP Super Cache插件)、CDN加速(如阿里云CDN、Cloudflare)减少服务器负载;
  • 减少HTTP请求:合并CSS/JS文件,删除不必要的插件和代码。

移动端适配

随着移动搜索占比超70%,网站需适配移动端(响应式设计),可通过Google Mobile-Friendly Test、百度移动适配工具检测,确保页面在手机上显示清晰、操作便捷。

网站结构优化

清晰的结构便于搜索引擎抓取和用户浏览,需满足:

  • 扁平化层级:首页→栏目页→内容页层级不超过3层(如首页→女装批发→夏季新款);
  • XML网站地图:生成XML地图(可通过插件如Yoast SEO生成),提交到百度站长平台、Google Search Console,引导搜索引擎抓取;
  • robots.txt:设置robots.txt文件,禁止抓取无意义页面(如登录页、 admin目录),节省抓取资源。

代码优化

  • 避免使用Frame/iframe:搜索引擎难以抓取Frame中的内容;
  • 语义化HTML:使用HTML5标签(如
  • 减少错误代码:检查404错误(死链)、500错误(服务器错误),通过301重定向将旧链接指向新链接(避免权重流失)。

内容策略:持续输出,强化权威 是关键词优化的“载体”,需通过高质量内容覆盖更多关键词,提升网站权威性。

内容类型多样化

除产品/服务页外,可创建以下内容覆盖长尾关键词:

  • 博客文章:解答用户问题,如“女装批发新手必看:5个避坑技巧”;
  • 行业报告:提供数据洞察,如“2025年女装批发行业趋势报告”;
  • 教程/指南:分享操作方法,如“如何通过抖音推广女装批发业务”;
  • 案例/评测:增强信任,如“XX女装批发平台入驻3个月,月销50万经验分享”。

内容更新频率

保持每周更新1-2篇高质量内容,让搜索引擎认为网站“活跃”,但需避免为了更新而降低质量(如发布大量低质伪原创内容)。

内容专题化

围绕核心关键词创建专题页(如“女装批发专题”),聚合相关内容,形成“内容集群”,提升关键词权重,在专题页中汇总“女装批发平台推荐”“批发价格对比”“选品技巧”等子内容。

外部建设:获取高质量外链,提升权重

外链是搜索引擎判断网站权威性的重要指标,需通过自然方式获取高质量外链。

外链质量优先

  • 相关性:外链来源需与网站主题相关(如女装批发网站可从时尚论坛、行业媒体获取外链);
  • 权威性:优先选择高权重网站(如百度权重≥3、域名年龄≥2年的网站);
  • 自然性:避免购买大量低质外链(如链接农场),否则可能被搜索引擎惩罚。

外链获取方式

  • 客座博客:在行业媒体发布文章,作者简介中留下网站链接;
  • 资源页合作:找到行业内“资源汇总页”,联系站长添加网站链接;
  • 社交媒体引流:在知乎、小红书、抖音等平台分享有价值内容,引导用户访问网站(社交媒体分享虽不是直接外链,但能提升网站曝光和自然流量)。

数据监测与迭代优化

关键词优化是持续迭代的过程,需通过数据工具监测效果,及时调整策略。

核心监测指标

  • 关键词排名:通过5118、Ahrefs等工具监测核心关键词在百度、Google的排名变化;
  • 流量数据:通过百度统计、Google Analytics分析关键词带来的自然流量、跳出率、停留时长;
  • 转化数据:跟踪关键词带来的咨询、注册、购买等转化行为,计算ROI(投资回报率)。

优化迭代周期

每月整理数据,分析排名下降或流量异常的原因:

  • 若关键词排名下降:检查是否被K站(如过度堆砌关键词、购买黑链),及时调整页面内容;
  • 若流量低:挖掘新的长尾关键词,或优化现有内容质量;
  • 若跳出率高:提升页面加载速度、优化内容排版、增加相关推荐。

相关问答FAQs

Q1:关键词优化需要多长时间才能看到效果?
A:关键词优化的效果周期取决于关键词竞争度、网站权重和优化力度,低竞争度长尾关键词(KD<30)可能在1-2个月内看到排名提升;核心关键词(KD>50)通常需要3-6个月甚至更长时间,建议持续优化内容和技术,同时保持耐心,避免频繁修改关键词或页面结构(可能导致权重波动)。

Q2:关键词堆砌会被搜索引擎惩罚吗?如何判断是否堆砌?
A:是的,关键词堆砌属于黑帽SEO行为,会被搜索引擎惩罚(如排名下降、甚至被K站),判断是否堆砌可通过以下方法:

  • 自然阅读:通读页面内容,若关键词出现生硬、重复(如同一句话出现3次以上相同关键词),则可能堆砌;
  • 密度工具:通过SEO工具(如站长工具)检测关键词密度,若超过5%则需警惕;
  • 用户视角:假设自己是用户,页面是否因关键词过多而影响阅读体验?若答案为“是”,则需调整,正确的做法是让关键词自然融入内容,围绕用户需求展开,而非强行插入。
分享:
扫描分享到社交APP
上一篇
下一篇